Онлайн книга «Бизнес-процессы. Моделирование, внедрение, управление»
|
Стрелки «Поток объектов» используются на схемах типа Work Flow для описания потоков документов и информации [96]. За счет использования событий, операторов логики и стрелок «Связь предшествования» на схеме Work Flow можно показать сложную логику выполнения процесса во времени. В следующих разделах рассмотрим наиболее известные нотации моделирования. 4.6.2. Простая блок-схема
Нотация «Простая блок-схема» реализована в MS Visio. На рис. 4.6.3 показаны элементы этой нотации и фрагмент соответствующей схемы. В полном объеме нотация применяется редко. Рис. 4.6.3. Нотация «Простая блок-схема» в MS Visio ![]() Вообще в MS Visio представлено несколько сложных нотаций типа «Блок-схема». Видимо, поэтому они не нашли широкого применения, хотя и были включены в набор нотаций, поставляемых с системой. Нотация «Простая блок-схема» в самом доступном и часто используемом варианте содержит всего несколько элементов: • процесс; • решение; • ручная операция (реже); • документ; • данные; • стрелка (для отображения связей между объектами схемы). При помощи этой нотации можно показать потоки данных, если необходимо описывать процессы для автоматизации. Рассмотрим некоторые особенности применения простой блок-схемы, в частности применение стрелок. Сотрудники компании, формирующие схемы при помощи простой блок-схемы, придерживаются двух подходов: • не именуют стрелки вообще; • стараются присваивать стрелкам, связывающим элементы схемы, простые и понятные названия. На рис. 4.6.4 показан пример применения простой блок-схемы в одной из компаний. Применены все пять типов элементов. Тем не менее схема выглядит вполне читаемой и понятной пользователю – сотруднику компании. Рис. 4.6.4. Пример схемы в нотации «Простая блок-схема» ![]() Нотация «Простая блок-схема» часто подвергается в организациях различным вариациям: • изменяется смысл элемента «Решение» (его используют в качестве операции процесса); • по-разному используют стрелки связей (именуют или не именуют и т. п.); • по-разному используют стрелки связей в сочетании с объектом «Документ»; • прочее. Интересно, что нотация «Простая блок-схема» в том или ином виде часто используется специалистами по менеджменту качества при описании процессов СМК, так как она самая простая из известных. Преимущества простой блок-схемы (с сокращенным до минимума количеством элементов): • простота формирования графических схем процессов; • интуитивная понятность схем сотрудникам (даже без специального обучения); • минимальная потребность в обучении сотрудников; • наличие доступных инструментов для описания процессов (MS Visio, MS Word). Однако, как это часто бывает на практике, если нотация используется без утвержденного внутреннего стандарта и специализированного средства моделирования, компания получает множество нестандартно оформленных схем, которые содержатся в различных файлах. Поддерживать такой массив информации в связном состоянии и отслеживать изменения сложно. Требуется большой объем ручного труда бизнес-аналитиков. Поэтому, выбирая нотацию «Простая блок-схема», необходимо заранее разработать: • внутренний стандарт использования этой нотации; • внутренний стандарт формирования, хранения и актуализации файлов со схемами процессов. Масштабное использование в компании нотации «Простая блок-схема» без современного средства моделирования неэффективно. 4.6.3. Нотация ARIS eEPC
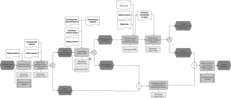
Нотация eEPC является частью общей методологии ARIS, в рамках которой организация рассматривается с четырех позиций: организационной, функциональной, структуры данных и бизнес-процессов. При этом каждая из позиций разделяется на три подуровня: описание требований, описание спецификации, описание внедрения. Для описания бизнес-процессов предлагается использовать около 80 типов моделей, каждая из которых принадлежит тому или иному аспекту. ARIS eEPC – одна из первых нотаций, получившей широкую известность на российском рынке. Она относится к нотациям Work Flow. Особенности нотации – наличие элементов типа «Событие» и операторов логики «И», неисключающее «ИЛИ», исключающее «ИЛИ». В качестве примера рассмотрим процесс, представленный на рис. 4.6.5, который начинается с события «Поступил заказ клиента». Оно инициирует операцию «Выполнить учет заказа в системе», которую проводит менеджер отдела сбыта. Для работы он использует систему учета заказов. Результат операции отображается событием «Учет заказа выполнен». После этого менеджер по сбыту осуществляет операцию «Выполнить анализ на соответствие номенклатуре». Ее результат – два альтернативных события: «Заказ соответствует номенклатуре» и «Заказ не соответствует номенклатуре». Процесс ветвится. Для отображения ветвления процесса используется символ логического исключающего «ИЛИ». Рис. 4.6.5. Схема процесса в нотации ARIS eEPC ![]() * ПЭО – планово-экономический отдел. Операция «Уведомить клиента о невозможности выполнения заказа» может выполняться в двух случаях: если заказ не соответствует номенклатуре или если производство невозможно. Для отображения на схеме процесса этих вариантов используется символ логического «ИЛИ». Нотация ARIS eEPC содержит большое количество графических элементов. Поэтому при выполнении проектов создаются так называемые методические фильтры (в рамках соглашений по моделированию), которые ограничивают количество типов элементов, доступных пользователям при создании схем процессов. (В некоторых средствах моделирования нотация ARIS eEPC сразу реализована с минимально необходимым набором элементов.) Однако даже в этом случае неопытные пользователи создают схемы такой сложности, в которых трудно разобраться. К ним нужен подробный комментарий (либо наличие аналитика, способного объяснить схему). |
![Иллюстрация к книге — Бизнес-процессы. Моделирование, внедрение, управление [i_069.jpg] Иллюстрация к книге — Бизнес-процессы. Моделирование, внедрение, управление [i_069.jpg]](img/book_covers/066/66246/i_069.jpg)
![Иллюстрация к книге — Бизнес-процессы. Моделирование, внедрение, управление [i_070.jpg] Иллюстрация к книге — Бизнес-процессы. Моделирование, внедрение, управление [i_070.jpg]](img/book_covers/066/66246/i_070.jpg)
![Иллюстрация к книге — Бизнес-процессы. Моделирование, внедрение, управление [i_071.jpg] Иллюстрация к книге — Бизнес-процессы. Моделирование, внедрение, управление [i_071.jpg]](img/book_covers/066/66246/i_071.jpg)