Книга Бизнес-процессы. Моделирование, внедрение, управление, страница 55 – Владимир Репин

Авторы: А Б В Г Д Е Ж З И Й К Л М Н О П Р С Т У Ф Х Ч Ш Ы Э Ю Я
Книги: А Б В Г Д Е Ж З И Й К Л М Н О П Р С Т У Ф Х Ц Ч Ш Щ Ы Э Ю Я
Бесплатная онлайн библиотека LoveRead.me

Онлайн книга «Бизнес-процессы. Моделирование, внедрение, управление»

📃 Cтраница 55

• описать логику принятия решения в виде последовательности операций на схеме рассматриваемого процесса;

• описать логику в виде схемы шагов соответствующего подпроцесса, переходя на уровень ниже;

• описать логику текстом (в текстовых атрибутах операции) и в последующем вывести в регламент выполнения процесса.


Сформулируем плюсы и минусы рассмотренного (рис. 4.7.1) способа использования ромбиков.

Простая блок-схема в MS Visio (с движением документов, с использованием блока «Решение»)

Плюс

1. Наглядное отображение логики выбора тех или иных выходов процесса.

2. Акцентирование внимания исполнителя на точке принятия решения/ветвление процесса в зависимости от условий

3. Схема процесса перегружена информацией.


Минус

1. Вынос логики принятия решения за пределы операции процесса (некорректно с точки зрения формальной декомпозиции процессов).

2. Неудобства при документировании процесса (приходится дублировать ромбики текстом при формировании текстового описания операции).

3. Ромбики часто используются слишком формально, без реальной необходимости

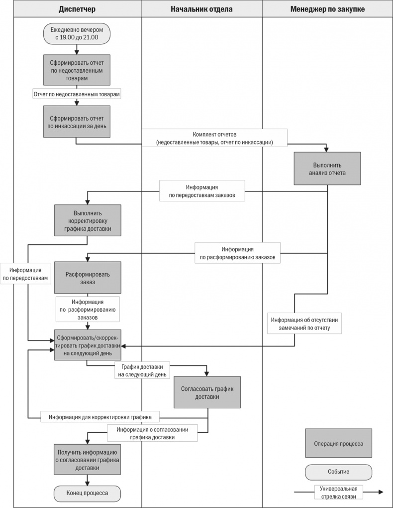
На рис. 4.7.2 приведен пример того же процесса, только описанного без использования блоков «Решение» и документов. Легко проверить, что на этой схеме на 24 графических элемента меньше, чем на рис. 4.7.1. Схема на рис. 4.7.2 выглядит гораздо проще: от графических элементов не рябит в глазах, а с точки зрения информативности она понятна и доступна конечному пользователю. Если для каждой операции процесса описать требования к ее выполнению, то, комбинируя табличную и графическую формы представления, можно вполне адекватно описать порядок исполнения процесса для сотрудников компании. (Еще раз замечу: не вся информация о процессе должна быть представлена на его графической схеме. При работе с объектной моделью значительная часть сведений хранится в виде атрибутов объектов в базе данных.)


Рис. 4.7.2. Схема процесса в нотации «Простая блок-схема» в MS Visio (без движения документов, без использования блока «Решение»)

Анализ доставок за предыдущий день. Корректировка графика доставки на следующий день

Иллюстрация к книге — Бизнес-процессы. Моделирование, внедрение, управление [i_081.jpg]

Плюсы и минусы графического изображения процесса в форме, представленной на рис. 4.7.2, показаны ниже.

Простая блок-схема в MS Visio (без движения документов, без использования блока «Решение»)

Плюс

1. Простота и наглядность для исполнителя.

2. На лист можно поместить больше информации, чем в случае формата, использованного на рис. 4.7.1


Минус

1. Логика принятия решений скрыта внутри операций процесса.

2. Графическую схему целесообразно сопровождать таблицей с текстовым описанием операций процесса

Применение схем в таком же формате, как представленный на рис. 4.7.2, удобно как для разработчиков (бизнес-аналитиков), так и для сотрудников.

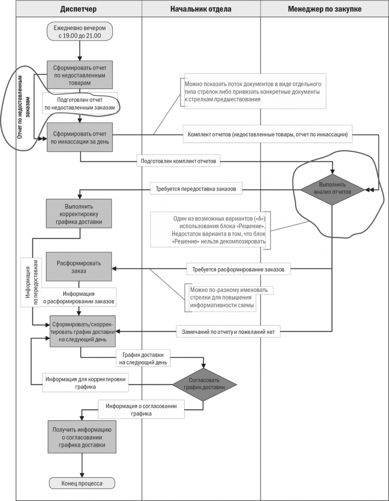
На рис. 4.7.3 показана схема процесса, сформированная в нотации «Процедура» среды моделирования Business Studio. Схема имеет несколько особенностей. Во-первых, блоки «Решение» [101] использованы нестандартным образом – не как графический элемент для отображения ветвления (оператор логики, развилка, гейтвей), а как полноценная операция процесса, связанная с принятием решений. Использование ромбика (вместо четырехугольника) делает схему нагляднее. При этом в атрибуты ромбика можно внести любую текстовую информацию: описание, начало, завершение, требование к срокам и т. п.


Рис. 4.7.3. Процедура системы Business Studio (вариант с нестандартным использованием блоков «Решение»)

Анализ доставок за предыдущий день. Корректировка графика доставки на следующий день

Иллюстрация к книге — Бизнес-процессы. Моделирование, внедрение, управление [i_082.jpg]

Вторая особенность схемы процесса на рис. 4.7.3 – применение стрелок. Для отображения последовательности операций полезно использовать стрелку с одним наконечником – стрелку «Связь предшествования». Для отображения движения документов применяют стрелку с двумя наконечниками. Но именно в Business Studio можно пользоваться только одним типом стрелок – стрелками «Связь предшествования», а к именованным стрелкам привязывать необходимое количество документов, которые определены в справочнике объектов деятельности. Такой подход позволяет сократить количество графических элементов на схеме процесса и при этом вывести в регламент процесса необходимую информацию о входящих и исходящих документах.


Таким образом, не загромождая схему лишними элементами, мы можем полностью описать процесс и выгрузить в регламент всю необходимую информацию.

Тот факт, что название стрелки в Business Studio не зависит от документов, которые к ней привязаны, позволяет именовать стрелки понятным и удобным для сотрудников образом. Например, к стрелке предшествования «Подготовлен комплект отчетов» можно привязать комплект конкретных документов. Название стрелки в этом случае указывает исполнителю на событие, завершившее предыдущую операцию, – «Сформировать отчет по инкассации за день». (Замечу, что в методологии компании СТУ [102] стрелка после операции процесса – это сущность, а не событие. После блока «Решение» можно показывать его возможные результаты.)

Плюсы и минусы графического представления процесса на рис. 4.7.3 показаны ниже.

Процедура системы Business Studio (вариант с нестандартным использованием блоков «Решение»)

Плюс

1. Простота представления.

2. Акцентирование внимания исполнителя на операции, связанной с принятием решения/ветвлением процесса.

3. На листе формата А4 может располагаться большой объем информации (возможны разночтения)


Минус

1. Блок «Решение» не декомпозируется.

2. Неоднозначность в именовании стрелок

Обратите внимание, что в Business Studio нотация «Процедура» может использоваться по-разному.

Вход
Поиск по сайту
Ищем:
Календарь