Онлайн книга «Бизнес-процессы. Моделирование, внедрение, управление»
|
Рис. 5.6.4. Тестирование проекта НМД ![]() ГД утверждает план тестирования НМД. ОР осуществляет тестирование проекта НМД. В нем принимают участие согласующие руководители и инициатор разработки НМД. Цель тестирования – выявление недостатков в проекте НМД и определение необходимых корректировок. Тестирование можно также назвать пробной эксплуатацией на пилотном процессе. Пробная эксплуатация нужна, чтобы проверить адекватность требований регламента. Если в регламенте содержатся некорректные, сложно выполнимые или противоречивые требования, это может выявить именно тестирование. Его результаты используют для доводки регламента до рабочего состояния. Безусловно, не все проекты НМД требуют тестирования, например, новые версии уже существующих документов, включающие незначительные изменения. По итогам тестирования ОР формирует третью или четвертую версию проекта НМД и предоставляет ее помощнику ГД, согласующим руководителям и инициатору разработки НМД. Помощник ГД помещает третью/четвертую версию НМД в электронный архив. Согласующие руководители и инициатор разработки НМД согласуют изменения в проекте НГД по результатам тестирования (по электронной почте). При необходимости ОР вносит изменения в проект НМД и передает его помощнику ГД на проверку соответствия требованиям по оформлению документа. 5.6.8. Ввод НМД в действие
Помощник ГД выполняет контроль НМД на соответствие стандартам (требованиям по оформлению) (см. рис. 5.6.5). Если есть замечания, проект НМД возвращается ОР на доработку. Рис. 5.6.5. Ввод НМД в действие ![]() Это, можно сказать, последняя вычитка проекта НМД. Помощник ГД как лицо, ответственное за жизненный цикл проекта в компании, на этом этапе проверяет документ на соответствие требованиям по оформлению. Если в организации используется среда бизнес-моделирования, то код и другие данные регламента заносятся в карточку соответствующего процесса (подразделения, должности для положений или должностных инструкций). Помощник ГД присваивает НМД код в соответствии с требованиями настоящей процедуры. Помощник ГД готовит проект приказа ГД о вводе НМД в действие и передает его ГД. ГД подписывает приказ о вводе НМД в действие. Помощник ГД регистрирует приказ, заполняет паспорт документа, распечатывает НМД и ставит на титульном листе штамп «Контрольный экземпляр». Штамп может быть любого цвета. Важно, чтобы бумажный оригинал документа отличался от обычных распечаток. Также важно обеспечить хранение оригиналов НМД в соответствующих папках в архиве. Помощник ГД собирает подписи на оригинале НМД: подпись ГД «Утверждаю» на титульном листе и подписи согласующих руководителей. Если в компании используется система электронного документооборота, то на новый НМД заводится регистрационно-контрольная карточка, содержание которой учитывает тип НМД. Проект документа загружается в базу системы (или помещается в защищенное файловое хранилище). Если в системе реализован механизм ЭЦП [112], то ГД может утвердить документ прямо в электронной форме (тип ЭЦП «утверждает»), а соответствующий руководитель – согласовать его (тип ЭЦП «согласует»). Помощник ГД уведомляет сотрудников организации по e-mail о вводе НМД в действие. Если нужно, он собирает подписи сотрудников на НМД (например, на должностной инструкции). Помощник ГД сканирует титульный лист НМД с подписью ГД, лист с подписями согласующих лиц и лист с подписями других сотрудников (если имеется) [113]. Осуществляет регистрацию НМД в электронном журнале учета. Помещает НМД в архив в электронной форме. Выкладывает на сервер организации файл НМД в режиме «Только чтение». Помещает контрольный экземпляр НМД в бумажной форме в архив организации. Вносит НМД в график периодического контроля и актуализации. 5.6.9. Хранение и выдача учтенных копий НМД
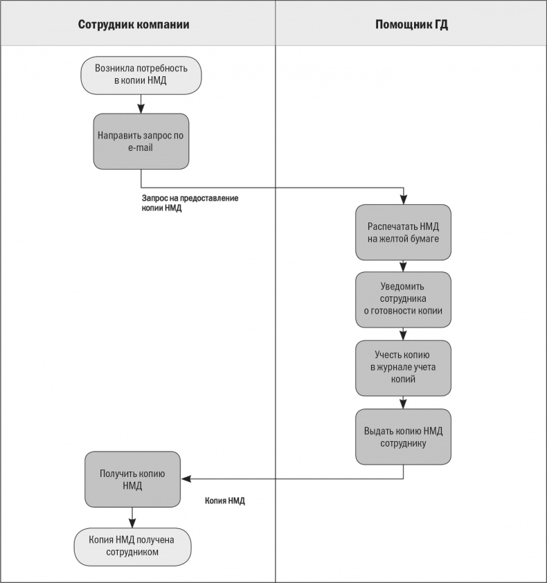
При необходимости в использовании бумажной копии действующего НМД сотрудник организации направляет помощнику ГД запрос по электронной почте. Помощник ГД распечатывает НМД на желтой бумаге и уведомляет сотрудника о готовности документа. Почему именно на желтой, ведь это не пресса? Дело в том, что столы сотрудников подчас завалены разными документами, в том числе нормативными. Чтобы официально зарегистрированные копии НМД бросались в глаза, их надо каким-то образом маркировать. Например, распечатать на желтой бумаге или поставить штамп «Копия» красного цвета. Когда сотрудник организации приходит забрать копию НМД, помощник ГД фиксирует факт передачи бумажной копии в электронном журнале выдачи учтенных копий. Бумажная копия НМД выдается только после учета в журнале (рис. 5.6.6). Сотрудник использует бумажную копию НМД до тех пор, пока не получит по электронной почте уведомление об отмене/пересмотре НМД. При получении такого уведомления сотрудник обязан в течение трех рабочих дней уничтожить бумажную копию НМД. Если при проведении внутреннего аудита выявится факт использования неучтенных копий НМД или копий НМД, которые отменены/пересмотрены, сотрудник организации лишается премии или других бонусов по решению ГД. Рис. 5.6.6. Выдача учтенных копий НМД ![]() Лучше сразу прописать штрафные санкции по отношению к сотруднику, допустившему наличие устаревших версий НМД на своем рабочем месте и/или жестком диске персонального компьютера. Это, например, может быть лишение месячной или квартальной премии в размере от 25 %. Все НМД организации хранятся: • в электронном архиве на сервере организации; • в бумажном виде на белой бумаге с красной печатью «Контрольный экземпляр» в архиве организации. Бумажные оригиналы НМД хранятся в архиве организации в нумерованных папках. Для каждой формируется лист «Содержание». |
![Иллюстрация к книге — Бизнес-процессы. Моделирование, внедрение, управление [i_110.jpg] Иллюстрация к книге — Бизнес-процессы. Моделирование, внедрение, управление [i_110.jpg]](img/book_covers/066/66246/i_110.jpg)
![Иллюстрация к книге — Бизнес-процессы. Моделирование, внедрение, управление [i_111.jpg] Иллюстрация к книге — Бизнес-процессы. Моделирование, внедрение, управление [i_111.jpg]](img/book_covers/066/66246/i_111.jpg)
![Иллюстрация к книге — Бизнес-процессы. Моделирование, внедрение, управление [i_112.jpg] Иллюстрация к книге — Бизнес-процессы. Моделирование, внедрение, управление [i_112.jpg]](img/book_covers/066/66246/i_112.jpg)