Книга Бизнес-процессы. Моделирование, внедрение, управление, страница 85 – Владимир Репин

Авторы: А Б В Г Д Е Ж З И Й К Л М Н О П Р С Т У Ф Х Ч Ш Ы Э Ю Я
Книги: А Б В Г Д Е Ж З И Й К Л М Н О П Р С Т У Ф Х Ц Ч Ш Щ Ы Э Ю Я
Бесплатная онлайн библиотека LoveRead.me

Онлайн книга «Бизнес-процессы. Моделирование, внедрение, управление»

📃 Cтраница 85

На шаге 1 он рассчитывает возможные потери, связанные с возникновением особой причины, повлекшей за собой отклонение от нормального хода процесса.

Шаг 2 – это определение возможных корректирующих мероприятий и расчет затрат на них.

На шаге 3 владелец процесса сравнивает сумму возможных потерь с объемом потенциальных затрат на выполнение корректирующих мероприятий. В случае если потери существенно ниже затрат, корректирующие действия выполнять не стоит. При этом владелец процесса фиксирует результаты анализа в журнале корректирующих действий (шаг 4а).

Если прогнозируемые потери выше затрат, то владелец процесса формирует план выполнения корректирующего мероприятия, уточняет требования по ресурсам, определяет, достаточно ли их в его распоряжении. Если нет, то владелец процесса согласует план с вышестоящим руководителем и получает от него необходимые ресурсы (шаг 5а). Вышестоящий руководитель может не согласовать план. В этом случае владелец процесса корректирует его и предоставляет на повторное рассмотрение либо отказывается от реализации корректирующего мероприятия.

На шаге 5 владелец процесса выполняет корректирующее мероприятие (лично управляет выполнением или контролирует его).

Проверка корректирующего мероприятия (устранены ли причины отклонений) происходит на шаге 6. Если причины устранены, владелец процессов фиксирует результаты в журнале (базе данных) – шаг 7. На этом цикл корректирующих действий завершается. Если причины не устранены, то владелец процесса разрабатывает новые корректирующие мероприятия либо (по согласованию с руководителем вышестоящего уровня) он отказывается от дальнейших попыток устранить причины отклонений.

6.5.4. Совершенствование процесса на основе цикла PDCA

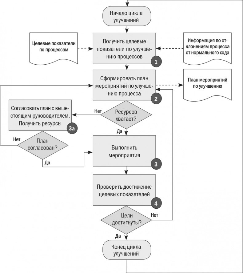
Владелец процесса выполняет цикл непрерывного совершенствования процесса (цикл PDCA) следующим образом (рис. 6.5.5).


Рис. 6.5.5. Цикл непрерывного совершенствования процесса

Иллюстрация к книге — Бизнес-процессы. Моделирование, внедрение, управление [i_137.jpg]

Шаг 1 – он получает целевые показатели по улучшению процесса (процессов) от вышестоящего руководителя (как правило, в рамках цикла планирования). Кроме того, владелец процесса анализирует факторы, воздействующие на процесс, выбирает из них приоритетные, анализирует причины отклонений (в том числе используя статистическую информацию о процессе).

На шаге 2 разрабатываются возможные мероприятия по улучшению процесса, формируется план мероприятий, уточняются требования по ресурсам, определяется достаточность ресурсов. Если их мало, то владелец процесса согласует план с вышестоящим руководителем и получает от него необходимые ресурсы (шаг 3а). Вышестоящий руководитель может не согласовать план. В этом случае владелец процесса корректирует план и предоставляет его на рассмотрение повторно.

На шаге 3 владелец процесса выполняет мероприятия по его совершенствованию.

Шаг 4 – это проверка, достигнуто ли улучшение процесса по заданным целевым показателям. Если да, то цикл завершается. Если улучшение не достигнуто (или достигнуто частично), владелец процесса разрабатывает новые мероприятия по совершенствованию. Цикл повторяется.

6.6. Список литературы

1. Репин В. В. Бизнес-процессы компании: построение, анализ, регламентация. – М.: Стандарты и качество, 2007.

2. Репин В. В., Елиферов В. Г. Процессный подход к управлению. Моделирование бизнес-процессов. – М.: Стандарты и качество, 2004.

3. Елиферов В. Г., Репин В. В. Бизнес-процессы. Регламентация и управление. – М.: Инфра-М, 2009.

4. Харрингтон Дж. Совершенство управления процессами. – М.: Стандарты и качество, 2007.

5. Деминг Э. Выход из кризиса. Новая парадигма управления людьми, системами и процессами. – М.: Альпина Бизнес Букс, Альпина Паблишер, 2009.

6. Уилер Д., Чамберс Д. Статистическое управление процессами. Оптимизация бизнеса с использованием контрольных карт Шухарта. – М.: Альпина Бизнес Букс, 2009.

7. Эккерсон У. Панели индикаторов как инструмент управления: ключевые показатели эффективности; мониторинг деятельности; оценка результатов. – М.: Альпина Бизнес Букс, 2007.

8. Уолш К. Ключевые показатели менеджмента. Как анализировать, сравнивать и контролировать данные, определяющие стоимость компании. – М.: Дело, 2001.

9. Каплан Р., Нортон Д. Награда за блестящую реализацию стратегии. – М.: Олимп-Бизнес, 2010.

Заключение

Итак, вы ознакомились с материалом книги. Надеюсь, что представленная информация оказалась полезной для практики внедрения процессного подхода. Затронуть все аспекты в одной работе невозможно [135]. Эта книга – не исчерпывающее руководство на все случаи жизни. Важно, чтобы после ее прочтения вы поняли, над чем стоит серьезно задуматься, что необходимо проработать при внедрении процессного управления. Возможно, какие-то аспекты предметной области были раскрыты недостаточно подробно, какие-то узкие темы не рассматривались вовсе, что-то показалось спорным. Но я старался осветить наиболее важные проблемы, которые возникают на практике.

Прежде всего к ним относится отсутствие концепции внедрения процессного управления у собственников и руководителей компаний. Они стремятся что-то менять, слышали о технологиях, но как подойти к решению задачи – не знают. Материалы главы 1 дают ответы на эти вопросы.

Второй, исключительно важный, на мой взгляд, момент – это определение и управление сквозными процессами (глава 2). На этот счет существует много разных мнений, подчас не совсем адекватных. Надеюсь, что мне удалось предложить простой и понятный подход к работе со сквозными процессами компании. Убежден, что значительный экономический эффект может быть получен только в случае определения, анализа и оптимизации группы сквозных (межфункциональных) процессов.

Третий практически важный вопрос – построение системы бизнес-процессов компании. В книге предложен метод построения процессного дерева организации на основе анализа цепочек создания ценности. Надеюсь, что приведенный в главе 3 материал поможет вам системно построить работу с бизнес-процессами.

Четвертая группа вопросов, над которыми стоит задуматься читателю, – это создание системы работы по описанию процессов. Ни нотация, ни инструмент описания по отдельности не являются решающими факторами успеха. Нотаций много. Они разные. Инструменты тоже разные. Важно, чтобы нотация и инструмент не оказались факторами, препятствующими работе по описанию процессов, а само описание – уделом избранных бизнес-аналитиков. Я считаю, что предельно простое и понятное описание процессов должно стать рабочим инструментом руководителей и специалистов любого подразделения организации (а не только отдела развития или IT-службы).

Вход
Поиск по сайту
Ищем:
Календарь