Книга Цыганские карты. Как увидеть свою судьбу, встретить любимого, исполнить желание, страница 26 – Маргарита Гагарина

Авторы: А Б В Г Д Е Ж З И Й К Л М Н О П Р С Т У Ф Х Ч Ш Ы Э Ю Я
Книги: А Б В Г Д Е Ж З И Й К Л М Н О П Р С Т У Ф Х Ц Ч Ш Щ Ы Э Ю Я
Бесплатная онлайн библиотека LoveRead.me

Онлайн книга «Цыганские карты. Как увидеть свою судьбу, встретить любимого, исполнить желание»

📃 Cтраница 26

Расклад:

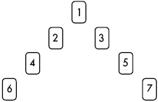
Хорошенько перетасуйте карты, думая о внутреннем состоянии, в котором вы сейчас находитесь, или о человеке, на которого загадываете. Затем по одной карте произвольно вытащите из колоды 7 картинок и разложите их, как указано на рисунке 25.

Иллюстрация к книге — Цыганские карты. Как увидеть свою судьбу, встретить любимого, исполнить желание [autogen_ebook_id24.jpg]
Рис. 25. Расклад «Малая пирамида»

Толкование:

Позиции раскрывают следующие явления:

1. Твое «Я». Если на этой позиции оказываются карты:

«несчастье» – в данный момент вы находитесь в подавленном состоянии, вызванном семейным конфликтом, ущербом или разрывом с друзьями;

«неожиданная радость» – у вас приподнятое настроение, которое, возможно, вызвано удачным завершением какого-либо дела;

«путешествие» – вы постоянно витаете в облаках, что не самым лучшим образом отражается на ваших повседневных занятиях;

«возлюбленная» – ваши мысли полностью сконцентрированы на какой-нибудь особе прекрасного пола, это может быть пример для подражания (для женщин) или любимая (для мужчин) (соответствующим образом трактуются карты, олицетворяющие конкретных людей);

«гадалка» – вы полностью полагаетесь на волю случая, пренебрегая выпадающими возможностями;

«ребенок» – вы несколько инфантильны или сознательно стараетесь выглядеть глупее, младше и неискушеннее, чем являетесь на самом деле;

«враг» – вы слишком мнительны, ваша подозрения занимают все ваши мысли, мешая адекватно оценивать обстановку.

Остальные карты трактуются согласно своим значениям.

2. Кто (что) тебя любит. Если на этой позиции оказывается ваша личная карта, это обозначает излишнюю самовлюбленность.

3. Кто (что) тебя губит. Если на эту позицию выпадают карты с положительным зарядом, к примеру, «веселье», «деньги», «подарок» и т. д., вам следует пересмотреть свое отношение к жизни, не слишком ли оно легкомысленное. Если выпадает «гадалка» – вас преследует рок.

4. Кто (что) тебя учит. Здесь показываются события, которые помогают вам мобилизовать все свои силы и двигаться дальше.

5. Кто (что) тебя мучит.

6. Что тебя ждет. Карта, выпавшая на эту позицию, дает прогноз на будущее.

7. Что не уйдет. Карта указывает, какие трудности придется преодолеть при достижении собственных целей.

Расклад «Семь троек»

О чем гадание:

Этот расклад затрагивает практически все сферы человеческого бытия, дает достаточно подробный анализ каждой из сторон жизни человека. Шувани используют это гадание, когда хотят получить о клиенте как можно больше информации.

О чем надо помнить: Этот расклад нельзя использовать часто. Поскольку это гадание очень серьезное, оно требует дополнительной настройки карт. Разложите колоду произвольно на семь частей рубашками вверх. Нечетные доли (1, 3, 5, 7) поверните на 180 градусов по часовой стрелке. Соберите колоду и хорошенько перемешайте.

Расклад:

Прежде чем приступить к гаданию, выберите из колоды свою личную карту (или того человека, на кого гадаете). Выкладывая из колоды по три карты, найдите нужную вам комбинацию. Посмотрите на картинки, выпавшие рядом с вашей личной картой. Они раскроют ваше отношение к своей жизни в целом.

Расположите свою карту внизу расклада. Еще раз перетасуйте колоду и произвольно выберите из нее 21 карту. Выполните расклад, как показано на рисунке 26, раскладывая карты колонками по три, начиная с первой.

Иллюстрация к книге — Цыганские карты. Как увидеть свою судьбу, встретить любимого, исполнить желание [autogen_ebook_id25.jpg]
Рис. 26. «Семь троек»

Толкование:

Интерпретацию расклада следует начинать с первой тройки. Значения карт зависят также от позиции, на которую они попадут:

1. тройка раскрывает сущность личности и уровень вашего интеллектуального развития. Здесь могут быть представлены такие качества характера, как:

♦ «вдова» – неуверенность в собственных силах;

♦ «вдовец» – конфликтность;

♦ «письмо» – неординарность;

♦ «сообщение» – энтузиазм;

♦ «смерть» – духовное опустошение;

♦ «болезнь» – лень, вялость;

♦ «несчастье» – хладнокровие;

♦ «любовь» – любвеобильность;

♦ «желание» – страстность;

♦ «офицер» – строгость;

♦ «возлюбленный» – обходительность, любезность;

♦ «возлюбленная» – сердечность;

♦ «гнев» – раздражительность;

♦ «неискренность» – лживость;

♦ «священник» – одухотворенность;

♦ «вор» – хитрость;

♦ «потеря» – меркантильность;

♦ «неожиданная радость» – простодушие;

♦ «подарок» – любознательность;

♦ «свадьба» – доброжелательность;

♦ «дом» – гостеприимность;

♦ «гадалка» – доверчивость;

♦ «ребенок» – инфантилизм;

♦ «деньги» – расчетливость;

♦ «немного денег» – экономность;

♦ «враг» – озлобленность;

♦ «судья» – мнительность;

♦ «постоянство» – незыблемость;

♦ «верность» – преданность;

♦ «мысль» – интеллектуальность;

♦ «удача» – успешность;

♦ «надежда» – мечтательность;

♦ «встреча» – общительность;

♦ «веселье» – хорошее чувство юмора;

♦ «путешествие» – мобильность;

♦ «печаль» – умение сочувствовать;

♦ «ревность» – подозрительность.

2. тройка рассказывает о ситуации, сложившейся в вашей семье, дает прогноз ее будущего развития.

3. тройка повествует о ваших достижениях в материальной и профессиональной сфере, а также предсказывает дальнейшие шаги в этой области. Если выпадают такие карты, как «любовь», «возлюбленная», «возлюбленный», «встреча», это означает, что вы смешиваете рабочие отношения с личными.

Реклама
Вход
Поиск по сайту
Ищем:
Календарь