Онлайн книга «Десять ли персиковых цветков»
|
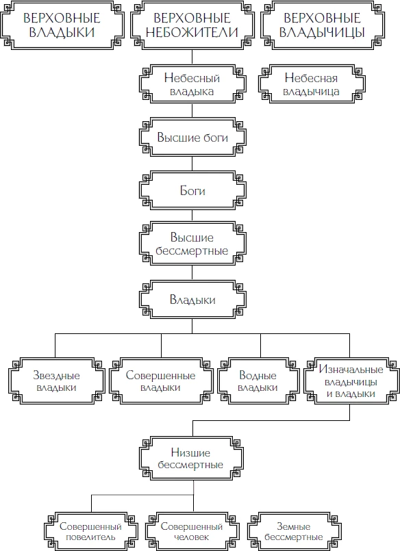
Измерения длины и веса в Древнем Китае ЛИ (кит. 里) – мера длины, равная 500 м. ЛЯН (кит. 两) – единица измерения, равная примерно 12,8 м. МУ (кит. 亩) – единица измерения площади, равная 667 кв. м. ЧИ (кит. 尺) – мера длины, равная 32 см (в древности 24–27 см). ЧЖАН (кит. 丈) – единица измерения, равная примерно 3 м. ЦИН (кит. 顷) – мера площади, равная примерно 6 га. ЦУНЬ (кит. 寸) – мера длины, примерно равна 3,33 см. Бестиарий БЕЛОЛОБЫЙ ТИГР (кит. 白额虎) – демоническое существо из романа «Возвышение в ранг небожителей». ЖУРАВЛИ НЕБОЖИТЕЛЕЙ (кит. 仙鹤) – в китайской мифологии ездовые питомцы небожителей. ЗОЛОТОЙ ЗВЕРЬ АЛОГО ПЛАМЕНИ СУАНЬ-НИ (кит. 金猊) – существо китайской мифологии, похожее на льва. Считалось, что суань-ни – восьмой из девяти сыновей дракона. В китайском традиционном искусстве его часто изображают смотрящим на пламя или извергающим огонь, поэтому курильницы в виде суань-ни были достаточно широко распространены. ПТИЦА БИФАН (кит. 毕方) – в китайской мифологии божество дерева, воплощенное в образе птицы зеленого цвета с одной красной лапкой. По другим источникам – божество огня и пожаров в виде одноногой птицы. ПТИЦА ПЭН (кит. 鵬) – в китайской мифологии гигантская птица. ПТИЦА БИИ (кит. 比翼鸟) – в китайской мифологии «сдвоенная» птица, которая состоит из двух: одна зеленая, другая красная. Также именуется птицей со сдвоенными крыльями. ПТИЦА ЦЗИНВЭЙ (кит. 精衛) – в китайской мифологии зооморфный персонаж. Чудесная птица, в которую превратилась богиня Нюйва, создательница человечества. РЫБЫ-ДРАКОНЫ (кит. 鱼龙) – в китайской мифологии драконы, обратившиеся в рыб. ТАОУ (кит. 梼杌) – мифологическое существо с телом тигра и лицом человека. ТАОТЭ (кит. 饕餮) – в китайской мифологии пятый сын дракона. Свирепое и прожорливое чудовище. ЦИЛИНЬ (кит. 麒麟) – в китайской мифологии волшебное существо с рогами, туловищем коня, ногами оленя и головой дракона. Считается благородным животным, символизирует мир и спокойствие. ЦЮНЦИ (кит. 穷奇) – в китайской мифологии чудесный зверь, крылатый тигр, понимающий язык злодеев и преступников. Наказывает добро и способствует злу. В некоторых мифах предстает в облике быка. Древние боги ![]() Общая иерархия ![]() Небесный клан ![]() Клан Темных ![]() Владыки моря ![]() |
![Иллюстрация к книге — Десять ли персиковых цветков [book-illustration-3.webp] Иллюстрация к книге — Десять ли персиковых цветков [book-illustration-3.webp]](img/book_covers/114/114831/book-illustration-3.webp)
![Иллюстрация к книге — Десять ли персиковых цветков [book-illustration-4.webp] Иллюстрация к книге — Десять ли персиковых цветков [book-illustration-4.webp]](img/book_covers/114/114831/book-illustration-4.webp)
![Иллюстрация к книге — Десять ли персиковых цветков [book-illustration-5.webp] Иллюстрация к книге — Десять ли персиковых цветков [book-illustration-5.webp]](img/book_covers/114/114831/book-illustration-5.webp)
![Иллюстрация к книге — Десять ли персиковых цветков [book-illustration-6.webp] Иллюстрация к книге — Десять ли персиковых цветков [book-illustration-6.webp]](img/book_covers/114/114831/book-illustration-6.webp)
![Иллюстрация к книге — Десять ли персиковых цветков [book-illustration-7.webp] Иллюстрация к книге — Десять ли персиковых цветков [book-illustration-7.webp]](img/book_covers/114/114831/book-illustration-7.webp)